快捷导航

Quick Navigation

联系我们

公司名称:吉林EVO视讯官方网站矿山机械有限责任公司

联系人:吴冰

联系方式:13944253180 

                 0432-64824939

联系邮箱:YL3180@163.COM

公司地址:吉林市吉长南线98号

2025年中国农业机械行业相关政策及经济布景


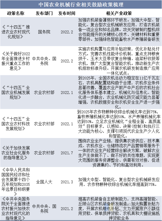
  农业是支持国平易近经济扶植取成长的根本财产,而农业机械化是扶植现代农业的主要物质根本,也是实现农业现代化的主要标记取内容。改过中国成立以来,为了推进行业健康、持续的成长,国度相关部分连续出台了一系列相关政策,为行业的成长供给了优良的政策。本文节选自华经财产研究院发布的《2023年中国农业机械行业成长布景(PEST)阐发:人工智能、大数据、如需获取全文内容,可进入华经谍报网搜刮查看。农机补助政策、地盘流转政策、农人收入提高是驱动农业机械行业成长的三大次要要素,农机购买补助对农业机械化正向感化最为显著。农机补助政策通过提拔农户的农机购买能力从而提拔农业机械化程度;地盘流转政策可使地盘由细碎化运营转为规模化运营,提高农户采用机械化出产的积极性;农人收入提高将显著提高农人采办力,推进农业机械采办需求提拔全国农业机械行业停业收入。因为农业机械化是国度持久计谋规划,新一期地方财务补助仍将延续,将来农机补助政策具有可持续性。各地域处所性农机购买补助政策基于地方、国度的补助政策和指点方针,按照本地农业成长环境和农业成长需求也会制定响应政策。农业是供给支持国平易近经济扶植取成长的根本财产。正在宏不雅经济平稳运转的布景下,中国农业成长取得显著成效,农业做为经济社会成长压舱石的感化日益显著,其产值规模也随之不变增加。按照数据显示,中国农林牧渔添加值呈现逐年上涨态势,从2015年的59852。6亿元上涨至2022年的92582。4亿元,年复合增加率为6。43%。2022年同比上涨6。69%。华经财产研究院为帮力企业、科研、投资机构等单元领会农业机械行业成长态势及将来趋向,特沉磅推出《2024-2030年中国农业机械行业成长运转现状及投资潜力预测演讲》,本演讲由华经财产研究院研究团队对农业机械行业进行多年研究,利用桌面研究取定量查询拜访、定性阐发相连系的体例,全面解读农业机械行业市场成长示状、上下逛财产、合作款式及沉点企业等相关要素;科用研究模子,度对行业投资风险进行评估后细心研究编制。



点击分享

更多精彩等着您!

吉林EVO视讯官方网站矿山机械有限责任公司

JILIN YONGLONG MINING MACHINERY CO., LTD.

公司地址:吉林市吉长南线98号

联系人:吴冰

联系电话:13944253180 | 0432-64824939

电子邮箱:YL3180@163.COM


版权所有:吉林EVO视讯官方网站矿山机械有限责任公司